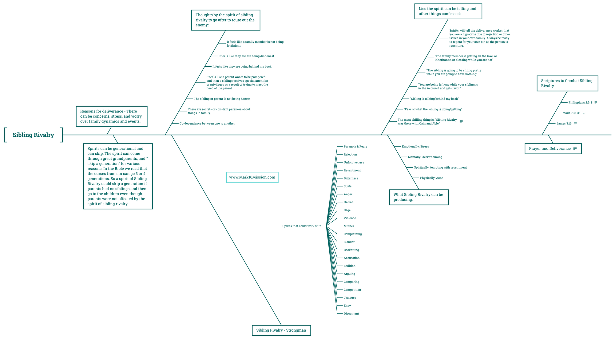
Sibling Rivalry

Reasons for deliverance - There can be concerns, stress, and worry over family dynamics and events.
Spirits can be generational and can skip. The spirit can come through great grandparents, and "skip a generation" for various reasons. In the Bible we read that the curses from sin can go 3 or 4 generations. So a spirit of Sibling Rivalry could skip a generation if parents had no siblings and then go to the children even though parents were not affected by the spirit of sibling rivalry.
Thoughts by the spirit of sibling rivalry to go after to route out the enemy:
It feels like a family member is not being forthright
It feels like they are are being dishonest
It feels like they are going behind my back
It feels like a parent wants to be pampered and then a sibling receives special attention or privileges as a result of trying to meet the need of the parent
The sibling or parent is not being honest
There are secrets or constant paranoia about things in family
Co-dependance between one to another
Sibling Rivalry - Strongman
Spirits that could work with Sibling Rivalry:
Paranoia & Fears
Rejection
Unforgiveness
Resentment
Bitterness
Strife
Anger
Hatred
Rage
Violence
Murder
Complaining
Slander
Backbiting
Accusation
Sedition
Arguing
Comparing
Competition
Jealousy
Envy
Discontent
Lies the spirit can be telling and other things confessed:
Spirits will tell the deliverance worker that you are a hypocrite due to rejection or other issues in your own family. Always be ready to repent for your own sin as the person is repenting.
"The family member is getting all the love, or inheritance, or blessing while you are not"
"The sibling is going to be sitting pretty while you are going to have nothing"
"You are being left out while your sibling is in the in crowd and gets favor"
"Sibling is talking behind my back"
"Fear of what the sibling is doing/getting"
The most chilling thing is, "Sibling Rivalry was there with Cain and Able"
What Sibling Rivalry can be producing:
Physically: Acne
Spiritually: tempting with resentment
Mentally: Overwhelming
Emotionally: Stress
Scriptures to Combat Sibling Rivalry
Philippians 2:2-8
Mark 9:33-35
James 3:16
Prayer and Deliverance
Member discussion